当前位置:首页 > 公司介绍 > 正文内容

相关文章

三端保险丝的应用领域

三端保险丝的应用领域

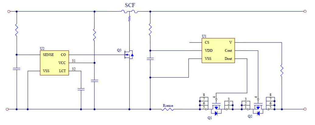
三端保险丝是一种专为锂离子电池而设计的一次性保险丝元件。目前已经在以下行业或领域得到广泛地应用:1、笔记本,三端保险丝作为笔记本电池保护板上的二级保护元件,已经有数十年的使用历史,也是最早采用三端保险...